Laker App Concept Flow

Laker Mobile App

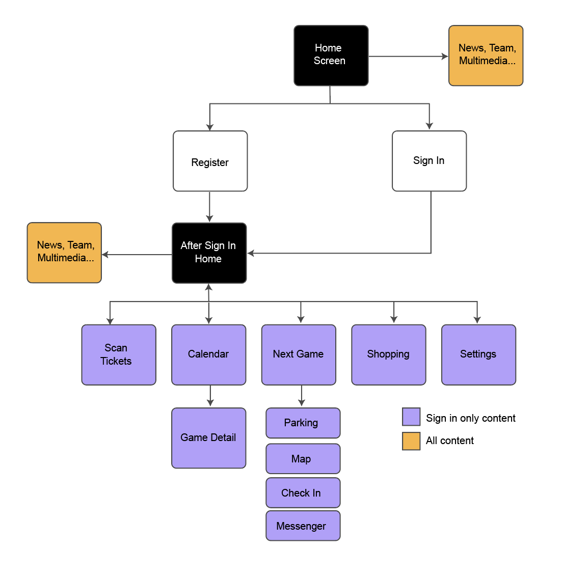
The Laker Mobile app allows the ticket holder to scan their ticket bar code and it sets the date in the app calendar.  It also has a comment screen that allows the ticket holder to comment with other ticket holders about the game.  Other features include team info, game schedule, news, ticket info and laker girls.

CLIENT
MIG
DESIGN TYPE
Wireframe . Flowchat
TOOLS
Illustrator
Laker App Concept Wireframe